I Built a Faster PWA Icon Generator in a Weekend
January 26, 2026
a fast, interactive CLI that generates all the icons you need for iOS, Android, Windows 11, and favicons from a single image
I write about software engineering, AI-assisted development, and the craft of building products that matter.
January 26, 2026
a fast, interactive CLI that generates all the icons you need for iOS, Android, Windows 11, and favicons from a single image
January 18, 2026
Token addresses are forgettable. Community support shouldn't be. How I built Bags.fm Embeds with Go, Redis, and a background worker pattern.
January 18, 2026
Claude Code shipped explicit control over context - clearing conversation history when you accept a plan. Here's why this compiler-style workflow matters for serious development.
January 17, 2026
How I migrated MdBin from markdown-it + Shiki to Vercel's Streamdown, gaining built-in code copy, working Mermaid SSR, math support, enhanced security, and a 98% smaller bundle—all from one component.
January 13, 2026
Battle-tested prompt templates from Google's official Nano Banana documentation. 7 proven patterns for photorealistic photography, stylized illustrations, text rendering, product shots, and more.
January 11, 2026
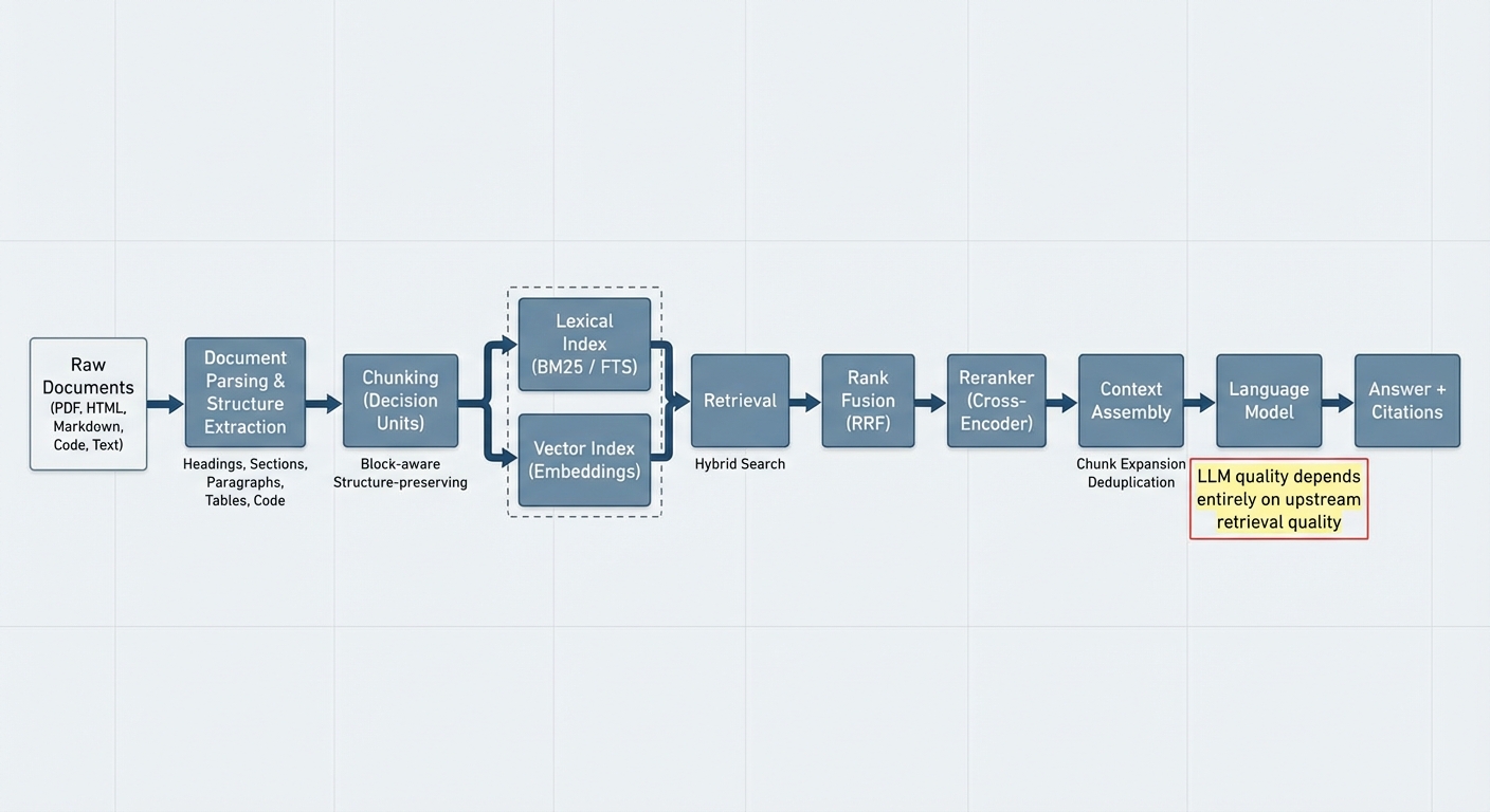
A practical end-to-end guide to building production-quality RAG systems. Learn why most RAG failures happen upstream of the LLM and how to fix chunking, retrieval, and reranking for dramatically better results.
January 8, 2026
An open-source, gas-optimized prediction market smart contract in Solidity using Foundry. Features pot-based binary markets, proportional payout distribution, admin resolution, and comprehensive security patterns.
January 7, 2026
An open-source prediction market program on Solana using Anchor framework. Features pot-based binary markets, PDA-based account management, SPL token integration, and proportional payout distribution.
January 6, 2026
Discover how to run Claude Code in persistent iterative loops that self-correct and improve over multiple iterations. Build entire features overnight with the Ralph Wiggum plugin.
January 5, 2026
Boris, the creator of Claude Code, shared his complete workflow on Twitter. Learn his strategies for 15+ parallel sessions, CLAUDE.md, slash commands, subagents, hooks, and verification loops.
October 15, 2025
Introducing MdBin—a free utility for sharing beautifully rendered GitHub-flavored markdown. No signup, no paywalls, no friction. Just paste markdown and share a link.